Wiki Link
vins-fusion-stereo-imu with MH_03_medium
| Parameter type | Parameter name | Parameter value |
|---|---|---|
| algorithm-parameters | max_cnt | 150 |
| algorithm-parameters | min_dist | 30 |
| algorithm-parameters | freq | 10 |
| algorithm-parameters | F_threshold | 1.0 |
| algorithm-parameters | max_solver_time | 0.04 |
| algorithm-parameters | max_num_iterations | 8 |
| algorithm-parameters | keyframe_parallax | 10.0 |
| algorithm-parameters | show_track | 1 |
| algorithm-parameters | flow_back | 1 |
| algorithm-parameters | image1_topic | /cam1/image_raw |
| dataset-parameters | image_width | 601 |
| dataset-parameters | image_height | 384 |
| dataset-parameters | cam0_k1 | -0.28340811 |
| dataset-parameters | cam0_k2 | 0.07395907 |
| dataset-parameters | cam0_p1 | 0.00019359 |
| dataset-parameters | cam0_p2 | 1.76187114e-05 |
| dataset-parameters | estimate_td | 0 |
| dataset-parameters | td | 0.0 |
| dataset-parameters | image0_topic | /cam0/image_raw |
| dataset-parameters | body_T_cam0 | [0.0148655429818, -0.999880929698, 0.00414029679422, -0.0216401454975, 0.999557249008, 0.0149672133247, 0.025715529948, -0.064676986768, -0.0257744366974, 0.00375618835797, 0.999660727178, 0.00981073058949, 0, 0, 0, 1] |
| dataset-parameters | cam0_calib | cam0_pinhole.yaml |
| dataset-parameters | estimate_extrinsic | 0 |
| dataset-parameters | body_T_cam1 | [0.0125552670891, -0.999755099723, 0.0182237714554, -0.0198435579556, 0.999598781151, 0.0130119051815, 0.0251588363115, 0.0453689425024, -0.0253898008918, 0.0179005838253, 0.999517347078, 0.00786212447038, 0, 0, 0, 1] |
| dataset-parameters | cam1_calib | cam1_pinhole.yaml |
| dataset-parameters | cam1_p1 | 0.00019359 |
| dataset-parameters | cam1_p2 | 1.76187114e-05 |
| dataset-parameters | cam1_k1 | -0.28340811 |
| dataset-parameters | cam1_k2 | 0.07395907 |
| dataset-parameters | gyr_n | 0.01 |
| dataset-parameters | acc_n | 0.1 |
| dataset-parameters | gyr_w | 0.0001 |
| dataset-parameters | acc_w | 0.001 |
| dataset-parameters | imu_topic | /imu0 |
| dataset-parameters | g_norm | 9.81007 |
| dataset-parameters | image_frequency | 1 |
| dataset-parameters | imu_frequency | 200 |
| dataset-parameters | cam0_fx | 366.9232 |
| dataset-parameters | cam0_fy | 365.8368 |
| dataset-parameters | cam0_cx | 293.772 |
| dataset-parameters | cam0_cy | 198.7 |
| dataset-parameters | cam1_fx | 366.0696 |
| dataset-parameters | cam1_fy | 364.9072 |
| dataset-parameters | cam1_cx | 303.9992 |
| dataset-parameters | cam1_cy | 204.1904 |
| dataset-frequency | /cam0/image_raw | 20 |
| dataset-frequency | /imu0 | 1 |
| dataset-frequency | /cam1/image_raw | 20 |
| dataset-resolution | /cam0/image_raw | 0.8 |
| dataset-resolution | /cam1/image_raw | 0.8 |
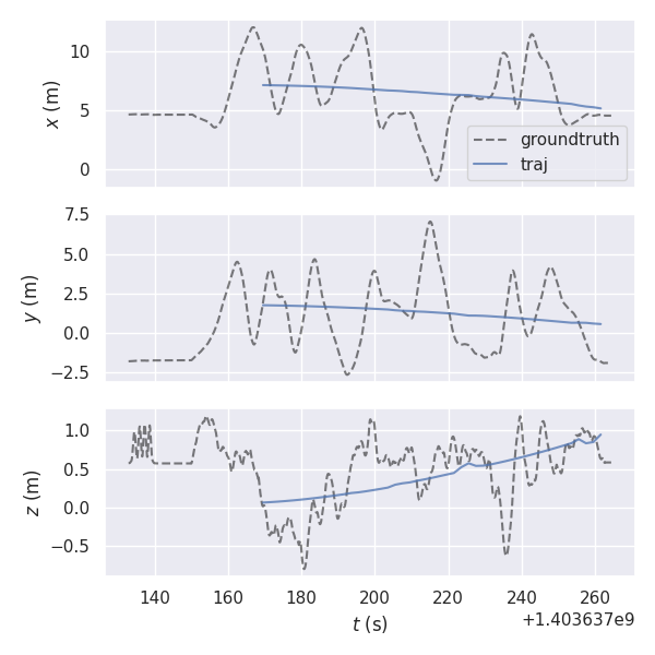
| RMSE | Mean | Median | Std | Min | Max | SSE | |
|---|---|---|---|---|---|---|---|
| ATE | 3.534141940747001 | 3.132507004399835 | 2.6097091332939093 | 1.6363248836135653 | 0.8488325710014225 | 8.80390507544779 | 587.037485095308 |
| RPE | 5.414257367012464 | 4.751257736293999 | 4.3957949781904055 | 2.5960995280526427 | 1.1396684744965746 | 11.49202124987803 | 1084.6247649412032 |
| Max CPU (core) | Mean CPU (core) | Max Memory (MB) |
|---|---|---|
| 0.4531381586959272 | 0.188307496343527 | 547.03125 |